Walk
334. Dating
Warning: dating or going out can be
harmful to your spirit, soul and body!
What is the truth behind the lie?

I once heard a
youth minister speak on the topic of love and sex. [1]
He told a heart-rending story about Eric and Jenny, two strong Christians who
had actively participated in his youth group years earlier. Eric and Jenny’s dating relationship
had started out innocently: Friday nights at the movies and rounds of putt-putt
golf. But as time went by, their
physical relationship slowly began to accelerate, and they wound up sleeping
together. Soon afterward they
broke up, discouraged and hurt.
The pastor telling the story saw both of them years later at a
high school reunion. Jenny was now
married and had a child. Eric was
still single. But both came to him
separately and expressed emotional trauma and guilt over past memories.
“When I see him, I remember it all so vividly,” Jenny cried. Eric expressed similar feelings. “When I see her, the hurt comes back,”
he told his former youth pastor.
“The wounds still haven’t healed.”
When the youth minister had finished telling this story, you could
have heard a pin drop. We all sat
waiting for some sort of solution.
We knew the reality of the story he told. Some of us had made the same mistake or watched it happen in
the lives of our friends. We
wanted something better. We wanted
the pastor to tell us what we were supposed to do instead. But he gave no alternative that
afternoon. Evidently the pastor
thought the couple’s only mistake was giving into temptation. He seemed to think that Eric and Jenny
should have had more respect for each other and more self-control, saving sex
for marriage. He didn’t offer a
different practice.
Is this the answer?
Should we just head out on the same course as those who have fallen and
hope that in the crucial moment you will be able to stay in control? Giving young people this kind of advice
is like giving a person a cart that swerves and sending him into a store
stocked with the world’s most expensive chinaware. Despite the narrow aisles and glass shelves laden with
delicate dishes, this person is expected to navigate the rows with a cart known
to go off course? I don’t think
this is the wise answer.
Yet this is exactly what we try in many of our relationships. We see the failed attempts around us,
but we refuse to replace this “cart” called dating. We want to stay on the straight and narrow path and serve
God, yet we continue a practice that often pulls us in the wrong direction.
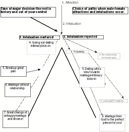
Fact # 1: American type dating is a trap! Even so-called spiritual people are
confused. Dating as we know it in
America is a fairly new practice.
It has become a part of our culture just in the past 80 - 100
years. Dating was not always the
“thing to do”. It was not God’s
idea.
Fact # 2: Most
dating is based upon intimacy and not real friendship. Friendship is designed to come first,
before intimacy. If they are out
of order, disaster is for sure.
Fact # 3: Friendship
is based upon a common goal or outside interest other than each other like
sports, ministry, etc. It says,
we’re interested in the same things, let’s enjoy them together. Intimacy is about each other, and no
one else or anything else is included. It says, we’re interested in each other,
lets get to know each other. It is
personal and private, marked by a very close relationship and knowledge of one
another.
Fact # 4: Taking
someone’s affections and giving away your affection is a game with the other
person’s eternal life. It is
dangerous and is usually an experiment that youths are not able to handle
properly. One day you will be
accountable to God for everyone’s affections that you played with
selfishly. Matthew 10:29 says, “Are
not two sparrows sold for a copper coin? And not one of them falls to the
ground apart from your Father’s will.”
Fact # 5: God
designed intimacy to go along with commitment. He never intended for humans to be intimate without the
commitment of marriage, or the serious path leading towards marriage. You have no business asking for
someone’s emotions without backing it up with a marriage commitment. It would be like two mountain climbers
depending on one another to hold the rope over a cliff. All of the sudden, the one holding the
rope says, “I’m dumping you man, we are finished.”
Fact # 6: Dating,
as we know it, was created by the kingdom of this evil world, not by the
Kingdom of God. God never intended
for His children to live by the world’s standards.
Fact # 7: Dating,
as we know it, blocks God’s perfect will for your life. He has something much better for you
than to give your heart away as a pre-teen or young teenager.
Fact # 8: Dating
in the world’s way is the primary reason that 50% of marriages end in
divorce. The relationship does not
start out God’s way; which is friendship, followed by intimacy and coupled with
commitment. People miss their
ordained mate for life by feeding their need for intimacy at a young age.
Fact # 9: Recreational
or fun dating turns to hate quickly!
One or both parties become overly possessive and begin to use
manipulation and get overly jealous.
When the break up comes, there is a feeling of severe rejection and
hurt.
Seven
built-in problems of dating or going out
Are you
looking for love in the “lost and found”?
1. It leads to intimacy, but not commitment. Intimacy without commitment is
dangerous and will almost always lead to disaster. Motivation for dating is that people want the enjoyment of
the emotional benefits without the responsibility of the commitment. Dating is
new; it goes along with our “instant everything” society. Intimacy awakens desire that neither
person can meet.
2. Dating skips the
friendship stage of the relationship.
3. Dating often mistakes a
physical relationship for love.
4. Dating isolates a couple
from other vital relationships like friends and parents. Unless a man is prepared to ask a woman
to be his wife, he has no right to claim her exclusive attention.
5. Dating often distracts
young adults and teenagers from their primary responsibility of preparing for
the future. It takes a LOT of
time. It takes time away from school,
friends, parents and especially God.
6. God designed us to be
happy as single people for a season in our life. If we “go out” or date from a very young age, we are never
“single”. I know many people like this
who later regret that they missed some of the best years of their life, the
single part.
7. Dating creates an
artificial environment for finding out who that other person “really is”. During most dating, you never really
know that other person; but in a group setting, real understanding and
appreciation for the other person is more likely.
Fact: The above
problems cannot be fixed by dating the “right way.”
Are you
willing to be bold enough, “weird enough” to break with the demands of your
culture and do things God’s way?
If you really knew what God has in mind for your benefit, would you be
teachable?
One day a boy
who had a bag of marbles proposes a trade with a little girl who has a bag of
candy. The girl gladly
agrees. But while the boy gets out
his marbles, he realizes that he can’t bear to part with some of them. Rather dishonestly he takes three of
his best marbles and hides them under his pillow. The boy and girl make the trade, and the girl never knows he
has cheated her. But that night
while the girl lies fast asleep, the boy has no peace. He is wide-awake pondering a question
that nags him: “I wonder if she kept her best candy too?” Like that little boy, many of us walk
through life plagued by the question, “Has God given me His best?” But the question that we must answer
first is, “Am I giving God my best?”
We will never experience God’s best until we give God our all. If we
hold on to a lifestyle that the world has given to us, we will miss it.
Do you want
to hear about God’s solutions to the problem?
You might be
saying, “God gave me these hormones, these emotions, these attractions. What is
He trying to do, rip me off?”
No! God gave us the proper
way. Is it easy? No! Can it be confusing?
Yes! Will it mature you
into a solid person of integrity and give you the opportunity to eventually marry
the person God has picked out for you?
Yes!
1. Avoid steady
relationships: at least until you feel that,
a) this may be the lifetime partner for you, and
b) you have become acquainted with this person in a group
environment.
Ask yourself, how long is this relationship for? One month, one year? If so, then there must be an end to it
and a painful “divorce” where someone is hurt. If there is no end, then you have made a decision to stay
with this “steady” for life.
Should you make such a decision at 13 or 14 years of age? There are some beautiful testimonies of
teenagers who would refuse to date until God brought the right person
along. God came through and they
have the best marriages ever. They did not miss a thing except pain and
heartache.
2. The simple answer is
to just be friends. Easy, right? Not quite. It
can be plain confusing.
3. Understand the
difference between friendship and intimacy.
Lovers are face to face, but friends are shoulder to shoulder. They are not “looking” at each other,
but at something else. Read 1 Timothy 5:2.
4. The desires are not
wrong, but the timing is off. Until you are ready for commitment, you
should resist the romance of intimacy.
5. Be inclusive, not
exclusive. Friends, groups, and social units are
the only safe way to fellowship.
Parents should be included, not excluded. God should be included, not excluded.
6. Seek opportunities
to serve, not to be entertained. This is a big
one! When we are young, we have
the “ok, make me happy and entertain me” attitude. Now, when we have an attraction to the opposite sex, we
apply that. “Make me happy and
satisfy my desires by entertaining me with the opposite sex.” Wrong! God programmed us to be servants when we mature, not to be
entertainment hogs. Produce before
you consume. Serve before you seek
entertainment. Be unselfish. You can get to know someone much better
on a building project or a mission trip than you can in a dark movie
theater. Romans 12:10 says to
honor one another by serving and giving.
7. God will bring you
the right one at the right time, if.... In Genesis 24 Rebekah received God’s best
for her life and her appointed husband because she was going about the
tasks of life that were given to her by God, and she was not on a “man hunt.”
She was faithfully carrying out the most difficult and menial tasks, and
carrying out her obligations.
While she was watering camels, a task not often reserved for pretty
young women, God gave her favor to be found by Abraham’s servant and bring her
to be Isaac’s wife.
8. Resist the peer pressure that says you are weird for not dating
or going out. You do not owe
anyone an excuse, not even some off balanced adults who may be promoting your
dating.
9. Stay away
from close encounters.
10. Petting is not worth it.
11. Too much touching and hugging (even so called “holy hugging” in church) will lead to the
wrong direction.
12. Don’t spend your time thinking and talking about the
opposite sex. Things
like magazines, movies, TV and gossip will capture you.
Now is the
hard part.
If you have
decided to “kiss dating good-bye,” you must know that it will take more than
your power to do it.
It takes God!
And He is there for you.
A. You won’t make it by only “living by the rules”.
“I won’t go that far, I won’t get intimate”, etc. The heart is deceitful above all
things. When we live by our
promises and vows, we set ourselves up for failure. We need God’s grace and His power! That includes being in the Word and prayer, being gut-level
honest and always being repentant for our wrong ways before God. Read 1 John 1:9.
B. Get to the root, and the flowers won’t bloom.
Read 1 John 2:15-16.
Do not love the world – lust of the flesh, lust of the eyes, and the
pride of life. Let’s examine each
of these as roots in our hearts.
1. Lust of the eyes.
This has to do with the greediness of your “eyes”, not physical eyes,
but the eyes of your heart. This
is something called INFATUATION.
That is constant thoughts about someone who has caught your eye, your
heart beats fast, and you spend hours dreaming of a future with this
person. It can be a sinful
response to attraction. God wants
those passions right now.
Infatuation is based upon illusion, a false imagination of that person.
a. In
order to reject infatuation you must reject the notion that a human
relationship can fulfill you.
Pray, “God, help me appreciate this person without making him/her my
selfish desire and elevating them.”
Psalm 86:11 says, “Give me an undivided heart.”
b. Infatuation
starts with attraction. Most young
people (and adults too) are flattered when someone admires them and lets them
know that they are attracted.
Attraction that is not rejected turns into infatuation.
c. In
order to reject attraction, do not make the attraction the topic of your
conversation, gossip, phone calls and thoughts. Instead, concentrate on the Word of God, your good friends,
activities and the relationships you already have.
2. Lust of the flesh.
When one craves something sexually that God has forbidden, one is
lusting. It turns into a fantasy
of the imagination that cannot be stopped. We need to know that in God’s eyes we are already committing
adultery or fornication even if we do nothing but think about it. Confess it as a sin against God and
your body and He will forgive you.
Even if you must do it 59 times a day; be disgusted with it. Do not enjoy it.
Pray Psalm 51:10 and Psalm 19:14, “Lord, create in me a clean
heart, and may the meditations of my heart be pleasing in your sight.” Don’t condemn yourself if you are
struggling, God is quick to forgive a person who is sincerely trying. But do be hard on yourself to make sure
you do not grab it as something to enjoy.
3. Pride of Life.
There are many manifestations in the pride of life. It is mostly being independent and not
needing God. But one of the
manifestations is self-pity.
Feeling sorry that you feeling lonely. Self-pity is a sinful response to loneliness. Loneliness is not the sin, but we sin
when we use this feeling as an excuse to turn from God and exalt our own needs.
Look for these things in your life. Do not be ashamed when you find them. They do not necessarily mean that you
are bad. You are most likely being
tempted. If you have these
thoughts, then come to God with them and confess them as sin. He will cleanse you and forgive you and
remove them from you. Then, make a
decision to turn your back to them.
You cannot make it on your own power. But when you turn, God’s power kicks in!
Sexual desire
is God-given; it is not bad. The
only way to keep it in proper perspective is:
1. You must choose and decide
that you wish to be clean.
2. God must provide the power
to do it.
3. Colossians 3 says that if
you have been born again, then keep your eyes on Jesus, on the Word, on
heavenly things, set your affection on Jesus, and the inordinate things of your
old sinful life will just fall away.
What about my
emotions and feelings that I am experiencing? What about this drive to be accepted by the opposite sex?
God understands
that you have these natural feelings of growth and want of acceptance. There is no condemnation. However, the ONLY way to keep them from
making you their slave is to stay connected to Jesus, the Living God, through
His Word, the Holy Spirit, your church and fellowship groups. He will make your emotions and
feelings godly.
Trust God!
“He who did not spare His own Son, but delivered Him up for us
all, how shall He not with Him also freely give us all things?” (Romans 8:32).
This lesson is the sole property of ISOB. It may not be altered or edited in any
way. It may be reproduced only in
its entirety for circulation as "freeware," without charge. All reproductions of this lesson must
contain the copyright notice (i.e., "Copyright (C) 1998 by
ISOB."). This lesson may not
be used without the permission of ISOB for resale or the enhancement of any
other product sold.

[1]
“Kiss Dating Goodbye” – Joshua Harris p.30: much of this lesson is gleaned from this book even if
specific reference is not given.
Much of it is from my own experience of raising four boys through
teenage years and having a girl “in process”.